在线询价
首页 > 产品展示
光谱椭偏仪ES01-PV 价格:

ES01-PV是ELLITOP针对光伏太阳能电池研发和质量控制领域推出的高性能专用光谱椭偏仪,波长范围覆盖紫外、可见到近红外。 ES01-PV光谱椭偏仪基于绒面太阳电池专用的高灵敏度探测单元和光谱椭偏仪分析软件,专门用于测量和分析光伏领域中多层纳米薄膜的层构参数(如,厚度)和物理参数(如,折射率n、消光系数k),典型样品包括:晶圆上的单层或多层纳米薄膜样品、PERC工艺的绒面太阳电池钝化膜检测、单层减反膜(如Al2O3,SiNx,SiO2,TiO2等)、双层减反膜检测(如,SiNx/SiO2, SiNx2/SiNx1, SiNx / Al2O3等)。也可用于测量块状材料的光学性质。

在线询价
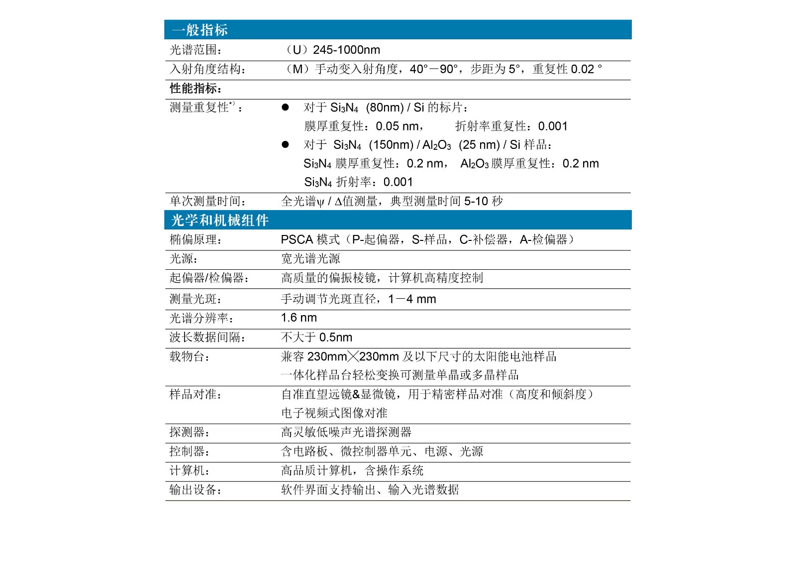
产品介绍 技术参数

一、概述

ES01-PV是ELLITOP针对光伏太阳能电池研发和质量控制领域推出的高性能专用光谱椭偏仪,波长范围覆盖紫外、可见到近红外。

ES01-PV光谱椭偏仪基于绒面太阳电池专用的高灵敏度探测单元和光谱椭偏仪分析软件,专门用于测量和分析光伏领域中多层纳米薄膜的层构参数(如,厚度)和物理参数(如,折射率n、消光系数k),典型样品包括:晶圆上的单层或多层纳米薄膜样品、PERC、TOPCON、异质结、IBC等工艺的绒面太阳电池钝化膜检测、单层减反膜(如Al2O3,SiNx,SiO2,TiO2等)、双层减反膜检测(如,SiNx/SiO2, SiNx2/SiNx1, SiNx / Al2O3等)。也可用于测量块状材料的光学性质。

二、仪器特点

1.快速、精确的椭偏测量与分析

2.多入射角度测量

3.步进补偿器扫描测量模式

4.宽带超消色差补偿器

5.多象限误差消除方法

6.ETES功能强大的光谱椭偏测量与分析软件

7.ETES向导设计,简化操作,适合新手和专家

8.ETES专有的材料数据库和预设的软件应用程序,简化建模

三、技术特点

(1)先进的旋转补偿器测量技术:Delta测量范围0-360°,无测量死角问题,也可消除粗糙表面引起的消偏振效应对结果的影响;

(2)粗糙绒面纳米薄膜的高灵敏测量:先进的光能量增强技术、高信噪比的探测技术以及高信噪比的微弱信号处理方法,实现了对粗糙表面散射为主和极低反射率为特征的绒面太阳电池表面镀层的高灵敏检测;

(3)晶体硅太阳电池背钝化多层膜检测:专门针对多层薄膜检测而设计,可满足晶体硅太阳能电池领域中的双层膜,如(SiNx/SiO2, SiNx2/SiNx1, SiNx /Al2O3等)的检测;

(4)秒级的全光谱测量速度:全光谱测量典型5-10秒; 

(5)原子层量级的检测灵敏度:测量精度可达0.05nm;

(6)多入射角度调节:多入射角度结构设计,增强了仪器测量的灵活性,尤其适合于复杂的样品的测量场合;

(7)视频式样品对准:精确完成样品对准,并方便观察,减小人为误差;

(8)一键式仪器操作:对于常规操作,只需鼠标点击一个按钮即可完成复杂的测量、建模、拟合和分析过程,丰富的模型库和材料库也同时方便了用户的高级操作需求。





12.jpg

© 2026 北京量拓科技有限公司  All Rights Reserved.网站资料有的来源于网络,如若侵权可以联系我们   备案号:京ICP备09112014号-3    公安备案号: 京公网安备11011502038513号